18100012386
18100012386
2022.7月 | 阿里巴巴国际站全网发布会
作者:领航者电商
日期:2022-08-16

【重点关注】

01 商品星等级上线预告

特别留意:部分实优品和爆品由于不满足商品星等级标准,会被列入一星商品,请商家根据平台引导尽快完成商品升星操作。


01

 

02 国际站高质量买家定义、识别及获取

国际站一直致力于高质量买家定义和识别,差异化打造买家权益,拉动高质量买家增长;通过优质买家匹配优质卖家,优化买家寻源效率的同时,提升买卖双方满意度。


02

 

03 RFQ服务分8月规则及相关调整解读

RFQ是阿里巴巴国际站提供给全球大买家的定制询单的平台。可以主动出击获取严肃商机的市场。

为了更好的帮助商家提升在RFQ市场服务买家的能力,优质商机匹配优质商家,通过1年的RFQ服务分运营,计 划于2022年7月22日(周五)起对部分规则做调整,核心将丰富商家服务能力评分体系和优化部分评分指标。 本次调整不影响2022年7月31日的服务分评定,仅影响8月3日开始的预测服务分和9月开始的评定服务分。


 03-1

03-2

03-3


04 德法EPR政策解读&商家提供EPR注册号指南


 04-1

04-2

04-3


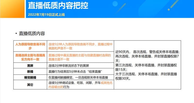
05 直播内容规则升级


05-1

05-2

05-3